Over the last couple of weeks this blog has received a mini-explosion of followers. I want to thank everyone who reads and follows these musings. I really appreciate the support and it does motivate me to keep posting.
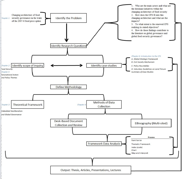
I am currently reviewing the latest FAO strategies on Civil Society and Private Sector Partnerships and will share my analysis in the next few days. In the mean time, I though I would post an “organogram” that I made up to help explain the research process.
Every week at least two students out these in cyberspace contact me (on top of the students I supervise at the UOC) to request help and guidance on their research projects. I try, to the best of my ability, to provide quick, honest and encouraging feedback. It takes up a lot of time and energy but I think that this type of engagement is central to how I approach to teaching and learning and it’s always great to connect with other people who are interested in researching food security.
One of the biggest challenges students seem to face relates to research design, and no wonder, because it can be tricky.
I have tried to illustrate my own research design process and am posting it here for feedback and in the hopes that it helps others struggling through this process: you are not alone!

Leave a comment